SCIENCE HORROR: la proteina spike del vaccino entra nei nuclei cellulari, sopprime il motore di riparazione del DNA del corpo umano, scatenerà l’esplosione di cancro, immunodeficienza, malattie autoimmuni e invecchiamento accelerato
02/11/2021 / Di Mike Adams

Questa scoperta può essere descritta solo come un vero “orrore” nelle sue implicazioni. Una nuova straordinaria ricerca pubblicata su Viruses , parte dell’edizione SARS-CoV-2 Host Cell Interactions di MDPI (Open Access Journals) rivela che le proteine spike del vaccino entrano nei nuclei cellulari e provocano il caos nel meccanismo di riparazione del DNA delle cellule, sopprimendo la riparazione del DNA di tanto come 90%.
Il documento di ricerca è intitolato “SARS–CoV–2 Spike Impairs DNA Damage Repair and Inhibits V(D)J Recombination In Vitro” ed è scritto da Hui Jiang e Ya-Fang Mei, presso il Dipartimento di Bioscienze Molecolari, The Wenner– Gren Institute, Università di Stoccolma, SE-10691 Stoccolma, Svezia, e Dipartimento di Microbiologia Clinica, Virologia, Università di Umeå, SE-90185 Umeå, Svezia, rispettivamente.
Abbiamo salvato una copia del documento di ricerca in un documento PDF sui server NN a questo URL:
https://www.naturalnews.com/files/viruses-13-02056-v2.pdf
Nella conclusione del documento, gli autori scrivono: “Abbiamo scoperto che la proteina spike inibiva notevolmente la formazione di focolai sia BRCA1 che 53BP1 (Figura 3D-G). Insieme, questi dati mostrano che la proteina spike a lunghezza intera SARS–CoV–2 inibisce la riparazione del danno al DNA ostacolando il reclutamento della proteina di riparazione del DNA”.
Il meccanismo di riparazione del DNA, noto come NHEJ (Non-Homologous End Joining) è una sorta di sistema intracellulare di “risposta di emergenza” che ripara le rotture del DNA a doppio filamento. Senza il meccanismo NHEJ, tutta la vita multicellulare avanzata cesserebbe di esistere. Nessun essere umano, animale o vegetale può sopravvivere con l’integrità del suo codice genetico protetto e costantemente riparato attraverso molteplici meccanismi.
Il danno al DNA può essere causato dall’esposizione a radiazioni, sostanze chimiche presenti negli alimenti e nei prodotti per la cura personale o persino dall’esposizione ad apparecchiature per mammografia. Un’eccessiva esposizione alla luce solare può anche causare rotture del DNA e mutazioni minori del DNA si verificano spontaneamente in tutti gli organismi viventi. I piloti delle compagnie aeree, ad esempio, sono regolarmente esposti a radiazioni ionizzanti dovute al volo in quota.
In una persona normale e sana, il meccanismo NHEJ ripara il DNA e previene il verificarsi di una mutazione patogena. Ma in presenza della proteina spike del vaccino, l’ efficacia di NHEJ è soppressa fino al 90% , il che significa che non è in grado di svolgere il suo lavoro a causa della capacità soppressa di reclutare proteine per la riparazione.
Di conseguenza, i seguenti “errori” vengono introdotti nei cromosomi all’interno dei nuclei delle cellule umane, tutti dovuti alla presenza della proteina spike dei vaccini mRNA:

Mutazioni o “errori” nella sequenza genetica.
DELEZIONI di interi segmenti di codice genetico.
INSERZIONI di segmenti errati.
Mixing e matching/permutazioni del codice genetico.
Questi errori, se espressi attraverso la divisione cellulare e la replicazione, risultano in:
Un’esplosione di cancro e tumori del cancro in tutto il corpo
Perdita di produzione dei linfociti B e T del sistema immunitario (cioè immunodeficienza indotta)
Disturbi autoimmuni
Invecchiamento accelerato e lunghezza dei telomeri ridotta
Perdita di funzionamento di sistemi di organi complessi come circolatorio, neurologico, endocrino, muscoloscheletrico, ecc.
Danno cellulare simile all’avvelenamento da radiazioni quando le cellule si autodistruggono dall’interno
Molti di questi effetti sono, ovviamente, fatali. Altri caricheranno le vittime del vaccino con orribili lesioni debilitanti e malfunzionamenti d’organo che richiederanno un intervento medico per tutta la vita.
La proteina Spike entra nel nucleo della cellula
Dal documento linkato sopra:
Meccanicamente, abbiamo scoperto che la proteina spike si localizza nel nucleo e inibisce la riparazione del danno del DNA impedendo il reclutamento della proteina chiave di riparazione del DNA BRCA1 e 53BP1 nel sito del danno.
Ciò significa che la proteina spike, che viene generata nei ribosomi cellulari dopo che le cellule sono state dirottate dai vaccini mRNA, non lascia sempre la cellula ed entra nel flusso sanguigno come ci viene detto dai sostenitori del vaccino mRNA. In alcuni casi, la proteina spike entra nel nucleo cellulare . Lì, interferisce con il meccanismo di riparazione del DNA come descritto in questo articolo.
“Sorprendentemente, abbiamo trovato l’abbondanza della proteina spike nel nucleo (Figura 1A)”, hanno concluso gli autori dello studio.
Ciò significa, senza dubbio, che i vaccini mRNA provocano alterazioni cromosomiche nelle cellule del corpo . È la conferma che tali vaccini stanno, in effetti, devastando l’integrità genetica e stanno esibendo effetti collaterali che non sono stati previsti o descritti dai sostenitori del vaccino mRNA.
Il Dr. Thomas Levy scrive della tossicità della proteina spike su Orthomolecular.org :
È stata sollevata preoccupazione per quanto riguarda la diffusione della proteina spike in tutto il corpo dopo la vaccinazione. Piuttosto che rimanere localizzato nel sito di iniezione per provocare la risposta immunitaria e nient’altro, è stata rilevata la presenza di proteine spike in tutto il corpo di alcuni individui vaccinati. Inoltre, sembra che alcune delle proteine di picco circolanti legano semplicemente i recettori ACE2 senza entrare nella cellula, inducendo una risposta autoimmune all’intera entità proteica del picco cellulare. A seconda del tipo di cellula che lega la proteina spike, può verificarsi una qualsiasi delle numerose condizioni mediche autoimmuni.
Più allarmante, il dottor Levy spiega che le prove attuali mostrano che la proteina spike continua a essere prodotta nel corpo, dopo l’iniezione iniziale di mRNA . Lui spiega:
Mentre la patologia sottostante deve essere completamente definita, una spiegazione per i problemi con tendenze trombotiche e altra sintomatologia osservata con COVID cronico e pazienti post-vaccinazione si riferisce direttamente alla presenza persistente della parte proteica spike del coronavirus. Alcuni rapporti affermano che la proteina spike può continuare a essere prodotta dopo il legame iniziale ai recettori ACE2 e l’ingresso in alcune delle cellule che inizialmente prende di mira. I quadri clinici del COVID cronico e della tossicità post-vaccino appaiono molto simili ed entrambi sono probabilmente dovuti a questa continua presenza e diffusione a livello corporeo della proteina spike (Mendelson et al., 2020; Aucott e Rebman, 2021; Levy , 2021; Raveendran, 2021).
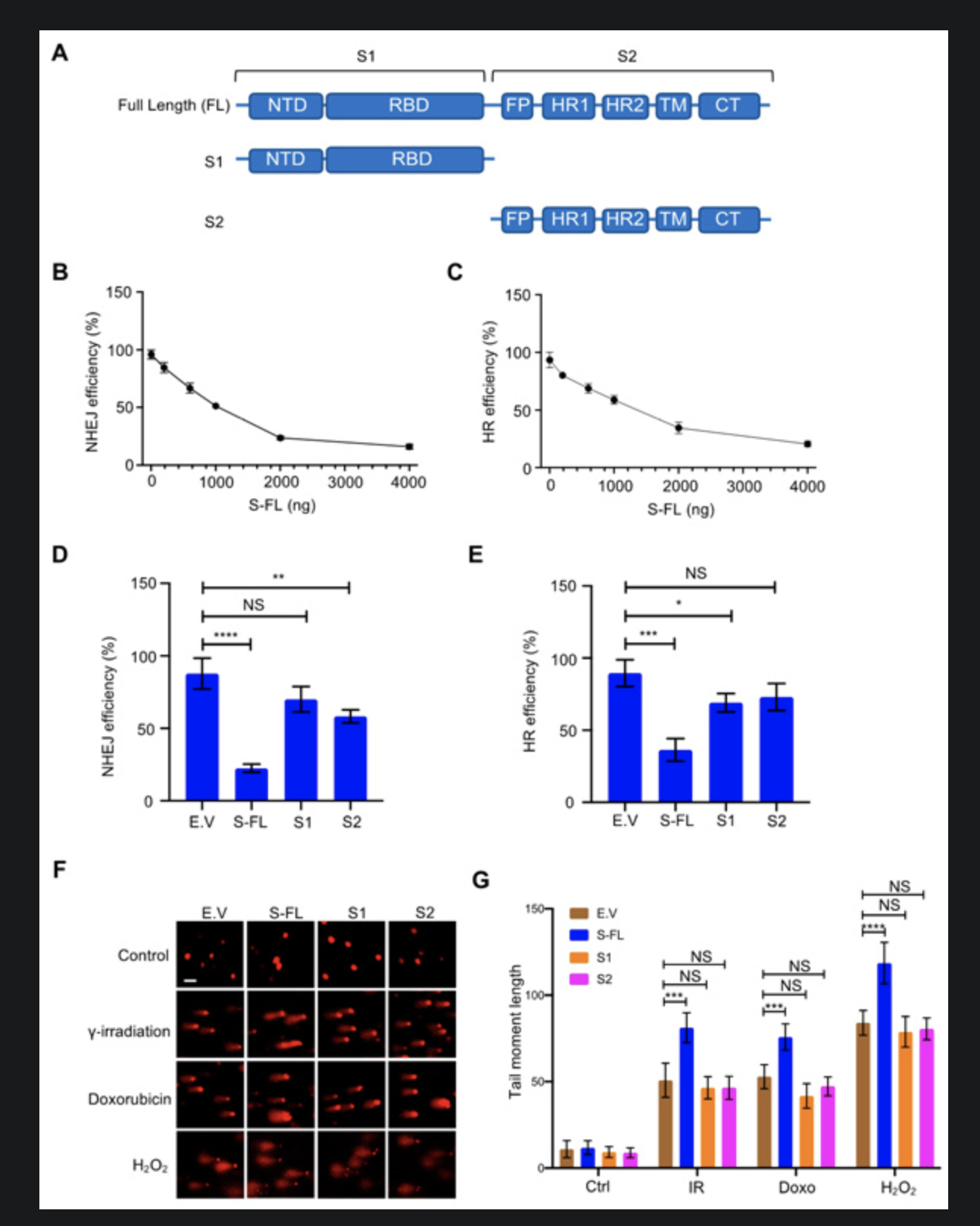
La proteina spike a tutta lunghezza ha portato alla maggiore soppressione del meccanismo di riparazione del DNA di NHEJ
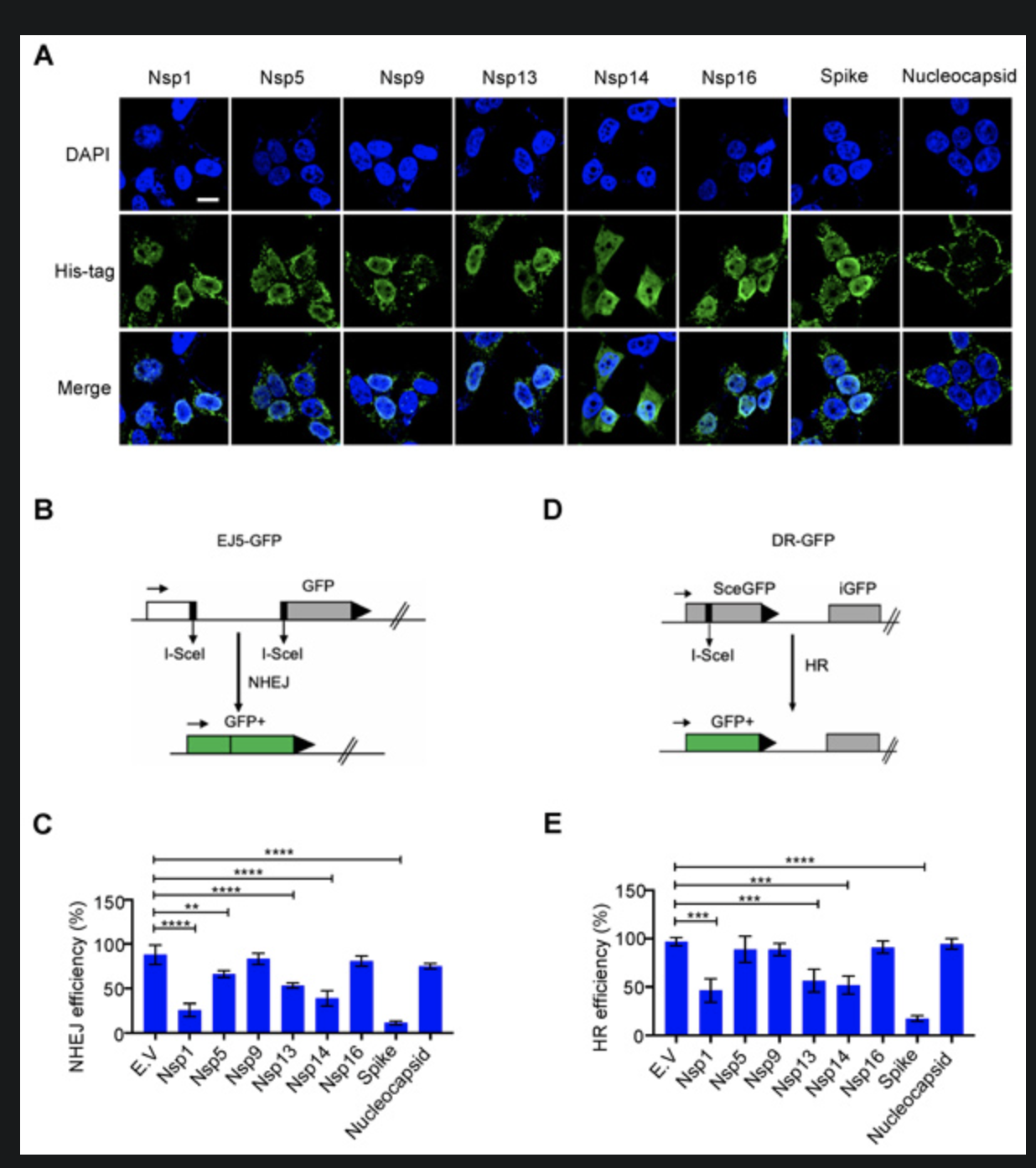
Vedere le figure seguenti. I frammenti virali SARS-CoV-2 sono denominati “Nsp1, Nsp5” e così via. Il picco a tutta lunghezza è chiamato “Spike” e il nucleocapside – un’altra parte strutturale dell’intero patogeno della proteina spike – viene identificato separatamente.
Dallo studio:
La sovraespressione delle proteine Nsp1, Nsp5, Nsp13, Nsp14 e spike ha ridotto l’efficienza della riparazione sia HR che NHEJ (Figura 1B-E e Figura S2A,B).
Le figure C ed E mostrano la soppressione della riparazione NHEJ da parte di queste varie porzioni di frammenti virali. (Vedere le linee del grafico verticale blu che rappresentano i livelli di attività/efficienza del meccanismo di riparazione del DNA).
Ciò che questi dati mostrano è che la massima soppressione dell’attività NHEJ viene misurata quando è presente la proteina spike completa. Dallo studio:
Insieme, questi dati mostrano che la proteina spike a lunghezza intera SARS–CoV–2 inibisce la riparazione del danno del DNA ostacolando il reclutamento della proteina di riparazione del DNA.
Questa è la proteina spike che viene generata dalle cellule del corpo dopo essere stata iniettata con un vaccino mRNA:
Nella figura 2, di seguito, vediamo che la soppressione dell’attività NHEJ mostra una risposta dose-dipendente alla presenza della proteina spike (figure 2B e 2C). Ciò indica che più proteine spike sono presenti, maggiore è la soppressione della riparazione del DNA:
La figura in basso a destra, 2G, mostra come la presenza della proteina spike inibisca la riparazione del DNA a seguito di vari insulti al DNA, come radiazioni, esposizione chimica o ossidazione. È importante sottolineare che, come spiegano gli autori dello studio:
A seguito di diversi trattamenti di danno al DNA, come ?-irradiazione, trattamento con doxorubicina e trattamento con H2O2, c’è meno riparazione in presenza della proteina spike (Figura 2F, G). Insieme, questi dati dimostrano che la proteina spike influisce direttamente sulla riparazione del DNA nel nucleo.
L’esposizione al 5G, l’esposizione alle scie chimiche, l’esposizione ai prodotti chimici degli alimenti, la mammografia e persino l’esposizione alla luce solare provocheranno il caos in coloro che hanno assunto vaccini mRNA
Il risultato orribile di questa scoperta è che le persone che hanno assunto vaccini mRNA sperimenteranno una riparazione del DNA soppressa , aumentando le esposizioni che una volta si pensava fossero problemi minori a minacce significative per la loro salute.
In altre parole, le persone esposte a radiazioni 5G, esami mammografici, sostanze chimiche plastificanti nei prodotti alimentari e agenti cancerogeni nei prodotti per la cura personale (detersivi per bucato, profumi, shampoo, lozioni per la pelle, ecc.) non saranno in grado di riparare i danni al DNA causati da quelli esposizioni. A seguito di esposizioni relativamente piccole, inizieranno a mutare e a sviluppare tumori in tutto il loro corpo.
Non dimenticare che l’esposizione al 5G provoca la produzione di perossinitrito nel sangue , un radicale libero estremamente pericoloso che provoca danni al DNA nelle cellule cerebrali e nei tessuti del corpo.
Questo potrebbe anche essere descritto come una sorta di sistema d’ arma binario in cui i vaccini mRNA indeboliscono la riparazione del DNA e l’esposizione al 5G (o esposizione chimica nell’approvvigionamento alimentare) fornisce l’arma che rompe i filamenti di DNA e impedisce al corpo di mantenere l’integrità genetica durante replicazione cellulare. Non ci vuole molto per esprimersi in modi fisici orribili, come il tentativo di crescita dei tessuti degli organi interni sulla superficie della pelle o del viso, motivo per cui ho intitolato il podcast Situation Update di oggi, “Monsters, Zombies and Mutants. ”
La presenza della proteina spike interferisce con la normale funzione immunitaria e porta all’immunodeficienza (una condizione simile all’AIDS)
Questa ricerca rileva anche che le proteine spike dei vaccini mRNA possono portare a condizioni di immunodeficienza, simili all’AIDS. Ciò è coerente con ciò che abbiamo riportato in precedenza sul calo della funzione immunitaria di circa il 5% a settimana in coloro che hanno assunto vaccini covid. Dallo studio:
…[L]oss di funzione delle proteine chiave di riparazione del DNA come ATM, DNA-PKcs, 53BP1, et al., Porta a difetti nella riparazione NHEJ che inibiscono la produzione di cellule B e T funzionali, portando all’immunodeficienza.
La funzione immunitaria è anche influenzata in modo critico dalla presenza della proteina spike, che potenzialmente porta a mutazioni cancerose in tutte le cellule del corpo. Come spiega lo studio:
La riparazione del danno al DNA, in particolare la riparazione del NHEJ, è essenziale per la ricombinazione V(D)J, che si trova al centro dell’immunità delle cellule B e T.
Come spiega anche Science Direct :
Il mantenimento dell’integrità genomica è fondamentale per la sopravvivenza di un organismo. Tra i diversi danni al DNA, le rotture del doppio filamento (DSB) sono considerate le più deleterie poiché possono portare alla morte cellulare se non riparate o riarrangiamenti cromosomici se riparate in modo errato, portando al cancro.
Inoltre, le mutazioni nei geni NHEJ tra cui Ku70 e Ku80 sono state associate a una durata della vita ridotta nei topi [54]. Inoltre, i difetti nel DNA-PKcs (protein chinasi DNA-dipendente) hanno comportato un ridotto mantenimento dei telomeri e una riduzione della durata della vita nei topi [55]. Nel loro insieme, queste linee di evidenza suggeriscono che NHEJ svolge un ruolo importante nella prevenzione dell’aumento dell’instabilità genomica e del declino funzionale correlato all’età.
In effetti, ciò significa che la soppressione della proteina spike del meccanismo di riparazione del DNA NHEJ porta anche a una riduzione della durata della vita e ad un invecchiamento accelerato .
Secondo alcune stime, il 50% delle persone a cui è stato iniettato il vaccino mRNA morirà entro cinque anni. Ora abbiamo una comprensione più profonda dei meccanismi attraverso i quali possono verificarsi quei decessi indotti dal vaccino. Ascolta la spiegazione verbale di tutto questo nel podcast Situation Update di oggi: Brighteon.com/cb351cd3-6c94-4f2b-a05d-bbda757d4472
Parleremo di più su questo anche nel podcast di domani. Ricevi il nuovo podcast di ogni giorno su: https://www.brighteon.com/channels/hrreport
Tagged Under: invecchiamento , malattie autoimmuni , armi biologiche , cancro , divisione cellulare , cromosomi , danno al DNA , riparazione del DNA , sequenza genica , codice genetico , longevità , mutanti , mutazioni , NHEJ , replicazione , proteina spike , telomeri , danno da vaccino , vaccini , virologia


